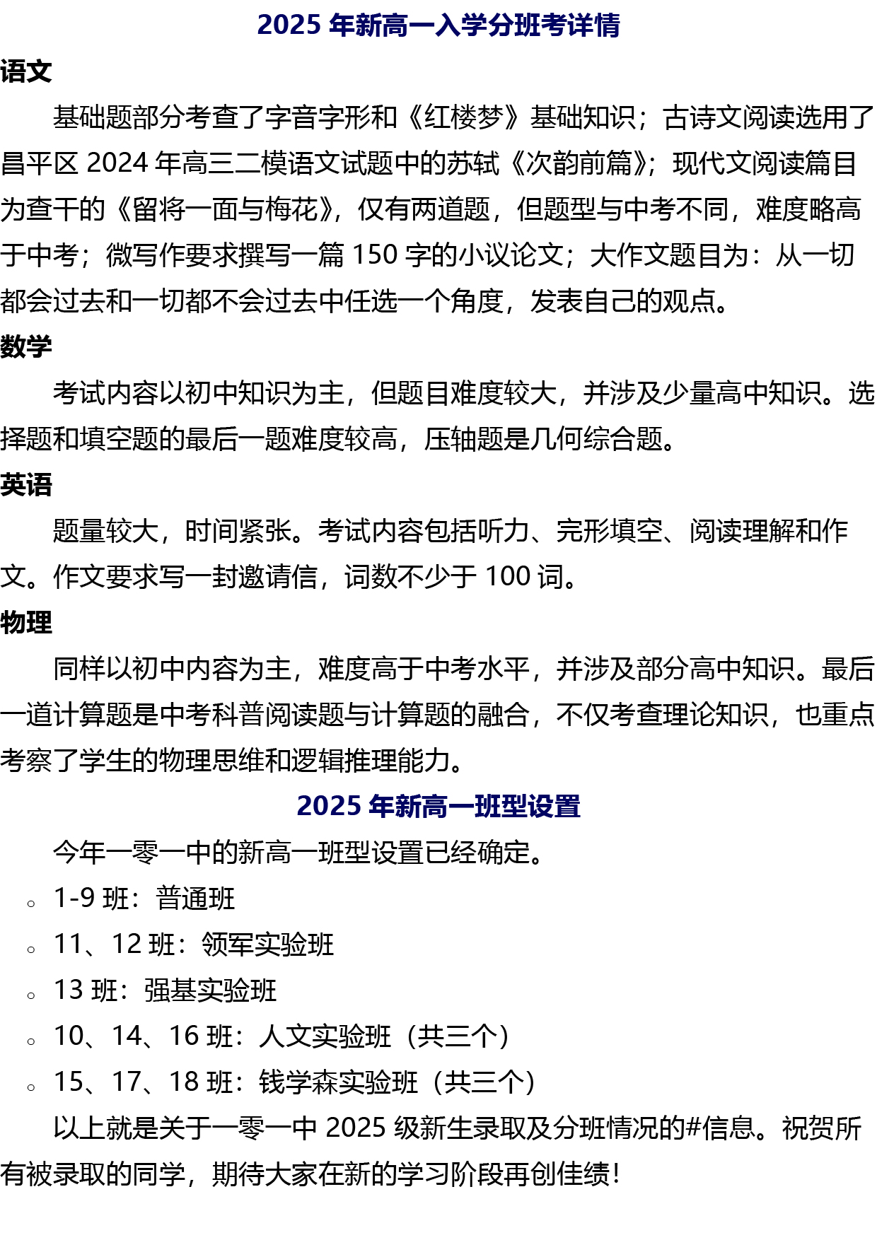
一零一中录取数据与分班考详情出炉

发布时间:2025-08-30 17:56:48 丨 文章作者:ltr 丨 浏览次数:882

一零一中录取数据与分班考详情出炉(图1)

一零一中录取数据与分班考详情出炉(图2)

一零一中录取数据与分班考详情出炉(图3)

E-mail:huimingjiaoyu@126.com

客服热线:18612615746 18511195235

北京市海淀区北三环西路48号科技会展中心3号楼2C

Copyright © 2018 慧明教育 All rights reserved版权所有 复制必究

备案号:京ICP备 2021029982号